消防新法自113年1月1日起違規營業場所重罰2萬元至30萬元!

消防安檢裁罰
  • 消防法修正案業經總統於112621日公布生效,針對供營業使用場所違反消防安全設備設置及維護、防焰物品使用、防火管理業務等規定,經檢查不合格,由原規定應先通知限期改善修正為逕予舉發違規並裁罰,罰鍰金額提高為2萬元至30萬元!爰請各類場所管理權人平時應主動善盡維護消防安全設備、及依規定使用防焰物品(如窗簾、地毯、布幕)及依規定辦理防火管理業務(如遴用防火管理人、訂定消防防護計畫),避免違規而遭重罰。
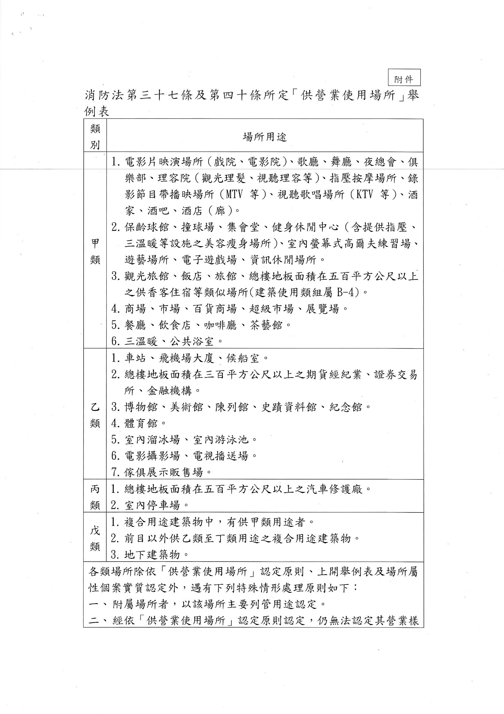
  • 有關供營業使用場所認定原則,業經內政部113年1月11日內授消字第1120827992號公布生效,「供營業使用場所」係指有對外收費之營業行為,提供不特定第三人服務,為供公眾出入之處所,具備火災風險高、避難不易等特性、可能造成人員傷亡較嚴重之場所。
  • 檢附「供營業使用場所」舉例表1份。
  •